Практикум по математике: предел и непрерывность функции одной переменной

Издательство:
Год:
2023
Страниц:
30
Вид издания:
учебник
Уровень образования:
ВО
Библиографическая запись:
Авилова, Л.В. Практикум по математике: предел и непрерывность функции одной переменной : учебник / Л. В. Авилова, Л. В. Долгова, М. А. Приходько. — Омск : ОмГУПС, 2023. — 30 с. — Текст : электронный // УМЦ ЖДТ : электронная библиотека. — URL: https://umczdt.ru/books/1212/297567/ (дата обращения 14.02.2026). — Режим доступа: по подписке.
Аннотация
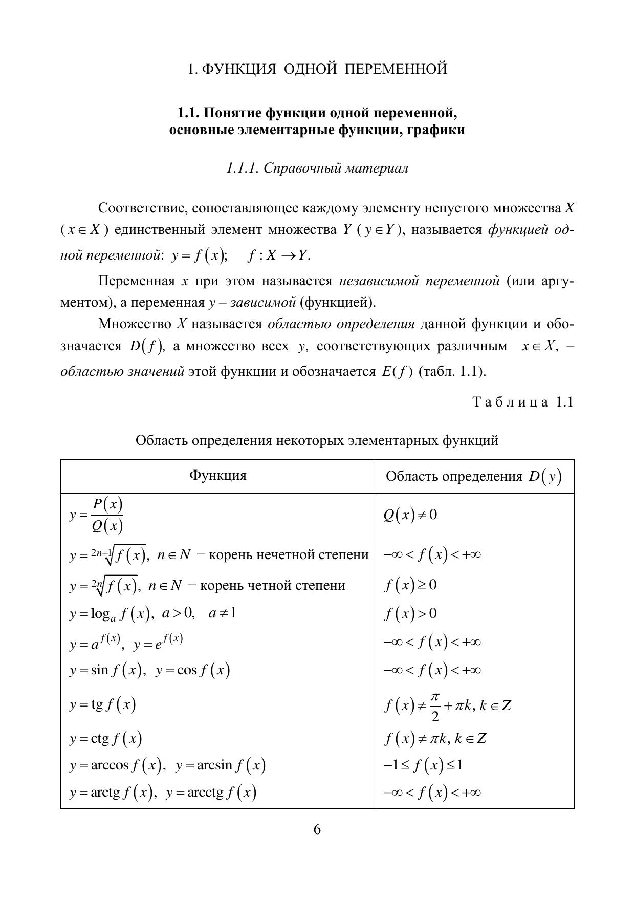
Практикум содержит задачи по трем разделам дисциплины «Математика»: «Функция одной переменной», «Предел функции одной переменной», «Непрерывность функции одной переменной». Каждый раздел включает в себя краткие теоретические сведения по теме, основные формулы, задания двух уровней сложности и проверочный тест.
Предназначен для практических занятий со студентами 1-го курса всех направлений подготовки и специальностей очной и заочной форм обучения.
Библиогр.: 6 назв. Табл. 4. Рис. 6. Прил. 1.
Наши партнеры

Наш веб-сайт использует Cookies для улучшения работоспособности веб-сайта, анализа использования данных сайта. Продолжая работу на веб-сайте, Вы даете свое согласие на обработку своих персональных данных в соответствии с Политикой сайта в отношении персональных данных, опубликованной на нашем веб-сайте. Вы можете запретить обработку Cookies в настройках браузера.