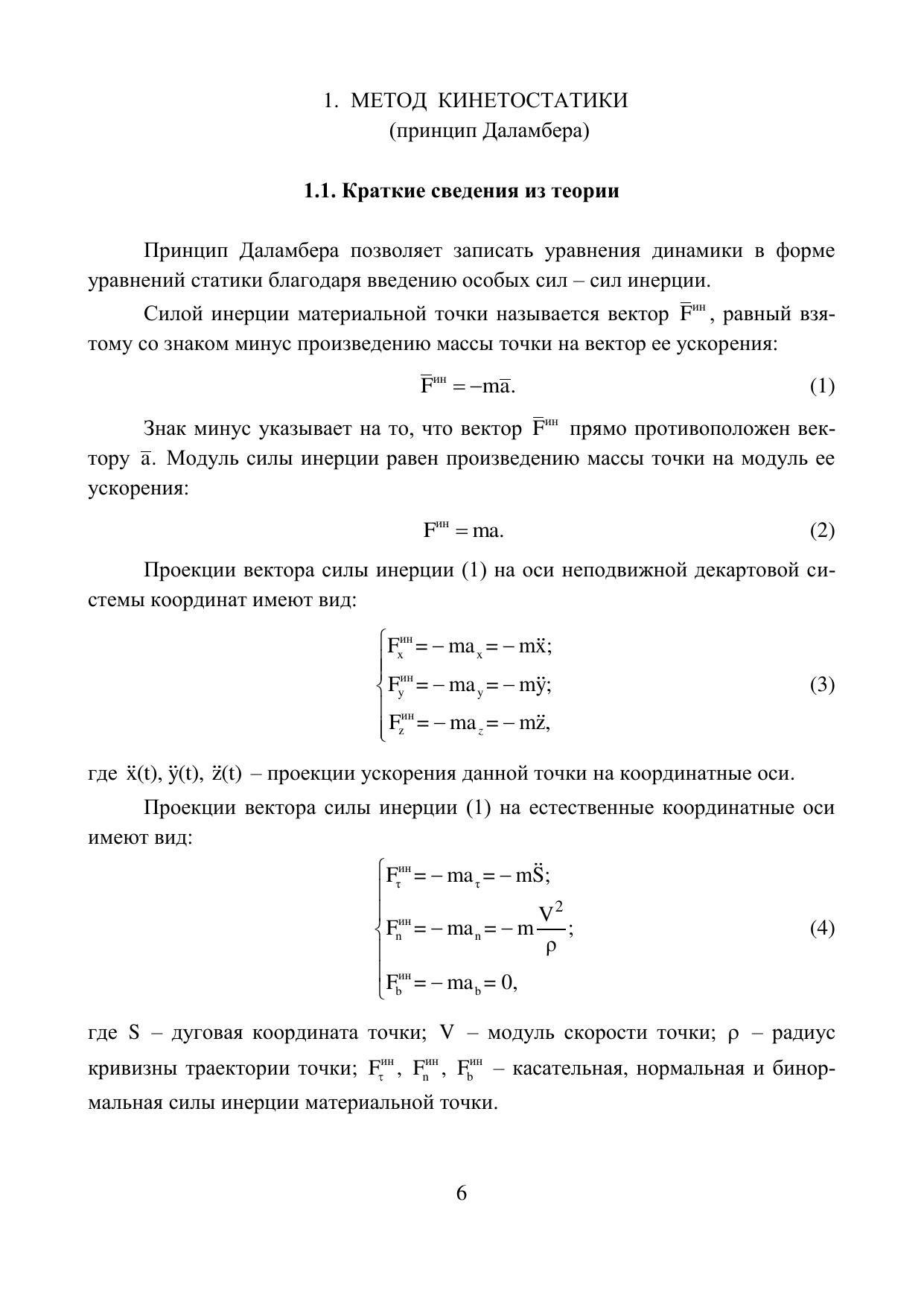
Практикум по аналитической механике

Издательство:
Год:
2020
Страниц:
28
Уровень образования:
ВО
Библиографическая запись:
Галиев, И.И. Практикум по аналитической механике : учебник / И. И. Галиев, М. Х. Минжасаров, В. М. Павлов, Е. А. Самохвалов. — Омск : ОмГУПС, 2020. — 28 с. — Текст : электронный // УМЦ ЖДТ : электронная библиотека. — URL: https://umczdt.ru/books/1212/252946/ (дата обращения 30.04.2026). — Режим доступа: по подписке.
Аннотация
Настоящее издание содержит краткие теоретические сведения по следующим вопросам аналитической механики: метод кинетостатики (принцип Даламбера), принцип возможных перемещений (принцип Лагранжа), общее уравнение динамики (принцип Даламбера – Лагранжа) и дифференциальные уравнения Лагранжа 2-го рода. Приведены 30 вариантов индивидуальных задач для самостоятельного решения по каждой из рассматриваемых тем.
Практикум предназначен для студентов 2-го курса всех специальностей, изучающих теоретическую механику.
Библиогр.: 3 назв. Табл. 4. Рис. 30.
Наши партнеры

Наш веб-сайт использует Cookies для улучшения работоспособности веб-сайта, анализа использования данных сайта. Продолжая работу на веб-сайте, Вы даете свое согласие на обработку своих персональных данных в соответствии с Политикой сайта в отношении персональных данных, опубликованной на нашем веб-сайте. Вы можете запретить обработку Cookies в настройках браузера.